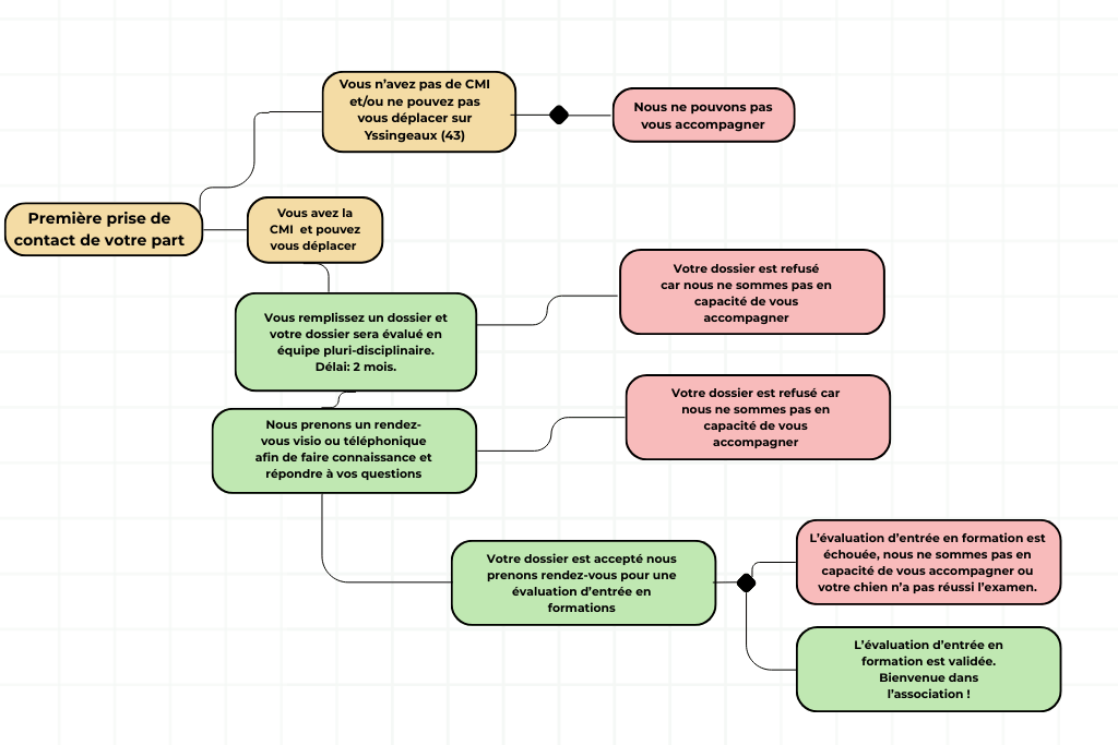
Etape 1:
Première prise de contact.
Après une prise de contact de votre part, notre équipe vous enverra par email un dossier à remplir. Compris dans le dossier, il y aura un dossier médical à faire remplir par votre médecin, ainsi qu'un dossier à remplir vous-mêmes sur vos besoins d'accompagnement.
Étape 3:
Si vous êtes accepté·e en liste d’attente, nous organisons une rencontre en présentiel avec votre chien, afin de réaliser un examen d’entrée en formation.
Cette rencontre permet d’évaluer le lien humain/chien, la faisabilité du projet, et les conditions de formation.
Ce n’est qu’à l’issue de cette rencontre que vous saurez si vous êtes accepté·e comme bénéficiaire au sein de l’association.
Étape 2:
Dès réception, nous examinons attentivement votre dossier.
Vous recevrez une réponse sous 2 mois maximum.
Cette réponse concerne une éventuelle admission sur liste d’attente.
À ce stade, vous pouvez encore être refusé·e :
non pas parce que votre dossier est "inadéquat", mais parce que nous estimons que nous ne sommes peut-être pas l’association la plus adaptée pour vous accompagner au mieux.




